有钱没钱,回家过年!今年的除夕夜和北京的第一场雪一样,来的格外早。元旦将近,又是一波春运抢票季,不管是回家还是出国过年、回家过节,抢票是少不了的。滴滴快车也有实时单和预约单之分,一个是去往人流量比较多的地方等候增加派单量,另一个是司机人工抢单。不管是抢票还是抢单,抢单软件不能少,抢单服务器也应运而生!
国家政策和企业制度肯定是有利于大部分好市民的,但是抢的难度增加是不可避免的,这时,我们就需要抢单软件在这场大战中脱颖而出了,不管是12306抢票、嘀嘀抢单还是电商抢货,抢单服务器服务器是缺少不了的!前段时间重构一个抢单的功能,于是画了一个流程图,分享出来。

抢单APP场景:多台服务器,多人同时抢单。
抢单服务器配置需求:
1、网络相关的配置,首先你的网络得好,最好是企业宽带或骨干网络,不过一般人弄不到。
2、然后是光纤上网,选电信的200M宽带,如果你的地区有电信1000M宽带那最好。自备高端的Intel 万兆以太网卡。
3、CPU选高频的,因为网络也占据一点CPU资源。所以基本配置就是i7 8700k 或i9 9900k。
4、内存要双通道16G ddr4 3200 nvme固态硬盘 加Intel傲腾(做虚拟盘运行软件)越大越好,intel万兆以太网卡,其它随意。
5、服务器的ip需要很多个,需要几十个这样的,然后防御配置这些就看您的需求了。最重要的是抢单脚本或抢单软件,因为手肯定没有脚本快。

抢单服务器设计:
1、系统启动,将当天的Express加入到Redis,设置过期时间一天
2、订单更新,将之前的key过期,插入一条新的
3、有人抢单,添加分布式锁,将该key过期
4、mq更新mysql,创建订单
秒杀设计:系统启动,将商品信息加入redis,加Redis分布式锁,对Redis数量进行更新,如果小于0返回失败,如果大于0进行下一步。将消息发送到mq,更新mysql,创建订单
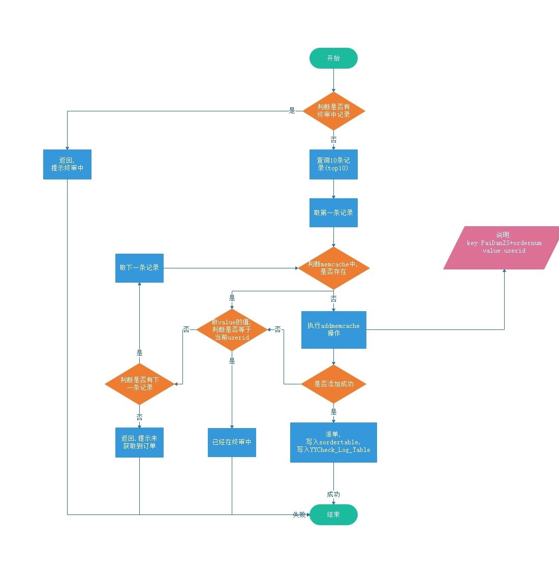
解决方案流程图如下:

搭建抢单服务器犯法吗?
只为提速,应该允许。“12306自己本身东西要做好,不能够怪别人”。针对抢票软件,上海交通大学信息安全工程学院教授陈恭亮告诉南都记者,如果没有商业行为,只是提高速度,“那应该是可以的”。业内人士指出,国家相关部门并没有出手制止抢票软件的行为,而抢票软件利用技术手段在12306的基础上提升抢票效率来吸引用户本身似乎也无可厚非,但是如何平衡使用抢票软件和不使用抢票软件两部分人之间的公平性的问题,则需要有关部门和社会来进行探讨。但囤积车票,或追刑责!抢单服务器咨询数据湾,即开即用更方便,随心所欲自由搭建抢单APP!
TOP